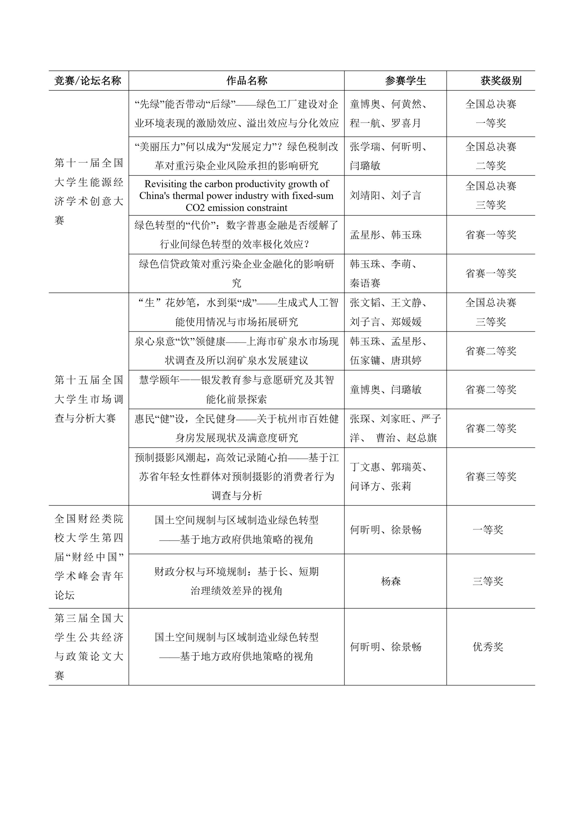
近期,我校经济学院经济学专业本科生积极参加各类创新竞赛与学术论坛活动,并取得突出成绩。
在第十一届全国大学生能源经济学术创意大赛中,经济学专业童博奥等人参赛作品《“先绿”能否带动“后绿”——绿色工厂建设对企业环境表现的激励效应、溢出效应与分化效应》荣获全国总决赛一等奖,指导老师韩龙艳、胡东兰荣获“优秀指导教师奖”荣誉称号;经济学专业张学瑞等人参赛作品《“美丽压力”何以成为“发展定力”?绿色税制改革对重污染企业风险承担的影响研究》(指导老师:白秀叶)荣获全国总决赛二等奖;经济学专业刘靖阳与刘子言参赛作品《Revisiting the carbon productivity growth of China's thermal power industry with fixed-sum CO2 emission constraint》(指导老师:魏方庆、郝晶晶)荣获全国总决赛三等奖。此外,经济学专业学子参赛作品《绿色转型的“代价”:数字普惠金融是否缓解了行业间绿色转型的效率极化效应?》、《绿色信贷政策对重污染企业金融化的影响研究》均获该赛事省赛一等奖。
在第十五届全国大学生市场调查与分析大赛中,经济学专业张文韬等人参赛作品《“生”花妙笔,水到渠“成”——生成式人工智能使用情况与市场拓展研究》荣获全国总决赛三等奖;此外,经济学专业韩玉珠等人参赛作品《泉心泉意“饮”领健康——上海市矿泉水市场现状调查及所以润矿泉水发展建议》、经济学专业童博奥与闫璐敏参赛作品《慧学颐年—银发教育参与意愿研究及其智能化前景探索》、经济学专业张琛等人参赛作品《惠民“健”设,全民健身——关于杭州市百姓健身房发展现状及满意度研究》均荣获省赛二等奖;经济学专业丁文惠等人参赛作品《预制摄影风潮起,高效记录随心拍——基于江苏省年轻女性群体对预制摄影的消费者行为调查与分析》荣获省赛三等奖。

表1 近期经济学专业学子参与创新竞赛和学术论坛一览

图1童博奥等四位同学参加第十一届全国大学生能源经济学术创意大赛全国总决赛
在由中央财经大学主办的全国财经类院校大学生第四届“财经中国”学术峰会青年论坛中,经济学专业何昕明与徐景畅(作品《国土空间规制与区域制造业绿色转型——基于地方政府供地策略的视角》,指导老师:谭睿鹏、白秀叶)以及杨森(作品《财政分权与环境规制:基于长、短期治理绩效差异的视角》,指导老师:蒯鹏、陶爱萍)的论文从1300余篇投稿作品中脱颖而出,分别荣获一等奖和三等奖。何昕明与徐景畅合作论文还参加了由北京大学主办的第三届全国大学生公共经济与政策论文大赛,在与近七百份参赛作品的角逐中崭露头角,并斩获优秀奖。

图2 何昕明同学参加全国财经类院校大学生第四届“财经中国”学术峰会青年论坛

图3 杨森同学参加全国财经类院校大学生第四届“财经中国”学术峰会青年论坛

图4 徐景畅同学参加第三届全国大学生公共经济与政策论文大赛
经济学着重打造学术育才指导团队、创新竞赛指导团队和就业实习指导团队,实现人才的精准化培养。此次在创新竞赛和学术论坛活动中取得的佳绩,充分展示了经济学专业在实践型、科研型人才培养方面的卓越成效,也传递了经济学院“教研相长、创教融合”的育人理念。
(宋平凡 白秀叶 何昕明 童博奥/文 童博奥 徐景畅 杨森/图 张炳武/审核)
责任编辑:夏瑞